登录 |  注册 

长白县政府信息公开专栏 >> 社会公益事业建设领域 >> 基层政务公开标准化领域

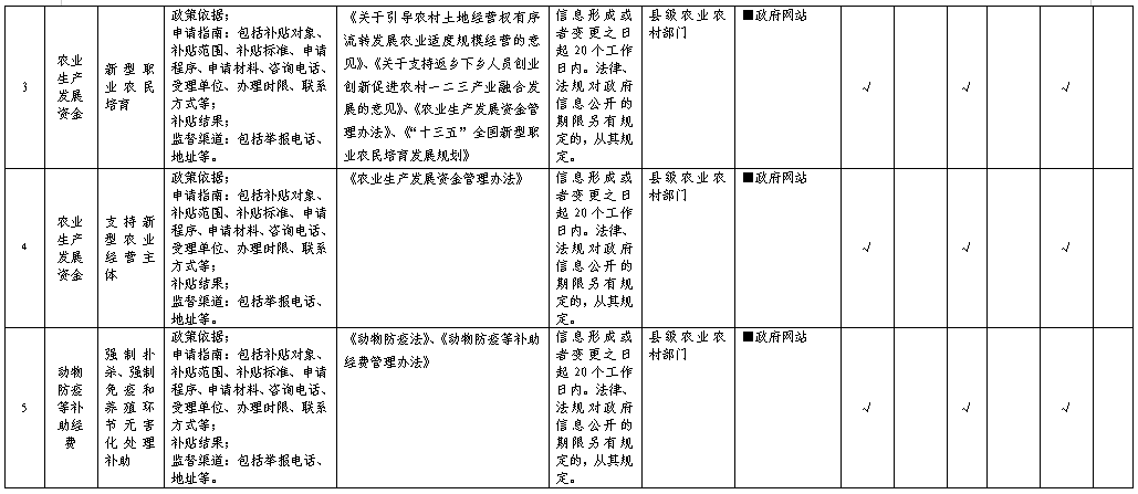
长白县涉农补贴领域基层政务公开标准目录

 

涉农补贴领域